- 高性能電源保護電路
- 理想的電源保護電路的特性
- 對電源進行在超額定條件下的設計、檢驗
- 采用高性能電源保護電路
1電源保護電路
電子設備離不開電源,作為電源負載的眾多用電設備,對電源的要求也是千變萬化的。在實際的電子系統中,往往是工作于電源設備中的電子元器件要比工作于其它電子設備中的電子元器件的工作環境、工作條件、工作應力更為苛刻、嚴格。因為電源在由它與負載所組成的整個電子系統中,不但要承受來自電網與外界的諸如:電壓跌落、浪涌與中斷、頻率變化、波形失真、持續噪聲、電磁干擾、瞬變等等不良影響的考驗,而且還要經受來自負載的諸如過流、短路、瞬變、過電壓等方面的嚴格考驗。因此對于電源產品的設計師來講,僅對電源進行常規的輸入、輸出性能設計是不夠的。還要對電源進行在超額定條件下(例如:強輻射、超壓、超溫、超載等)的設計、檢驗。只有這樣才能使電源在任何惡劣條件下都能安全、可靠地工作。為了達到這一目的,設計時必須考慮到在任何超額定條件下都能夠保護電源不致失效損壞的措施。
2理想的電源保護電路的特性
作為最理想的電源保護電路應具有以下特性:
(1)在進入超額定條件時,電源能安全地自動進入自保護狀態。例如:輸入端的過電壓、欠電壓保護;輸出端的過電壓、欠電壓保護,過載、短路保護,以及過熱保護。
(2)電源進入保護狀態期間,其功耗愈小愈好。
(3)電源進入保護狀態期間,電子元器件的工作應力愈小愈好。使電源進入睡眠狀態。睡眠狀態一般有兩種方式,第一種是工作于極窄的脈沖寬度狀態,第二種是工作于完全關斷與極窄的脈沖寬度相交替的間歇狀態。從元器件應力和電源功耗方面來講,最好是間歇工作狀態。從而保證即便電源長期處于保護狀態期間也不損傷電源壽命。
(4)保護電路具有自解除功能。即就是電源的保護狀態解除后,電源能夠從睡眠狀態被自動喚醒進入正常工作狀態。
(5)保護電路的構成愈簡單愈好,最好無需再給保護線路另行提供電源。
(6)保護電路本身的功耗愈小愈好。從而保證電源的整體效率的提高。
3高性能電源保護電路
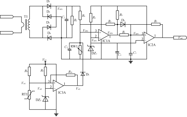
下面介紹一種較為完善的保護電路。線路圖如圖1所示:
T1為鑒流線圈,初級線圈以半匝串接入主振蕩管的D極(場效應管)或C極(晶體三極管)。這樣接的最大好處在于:

圖1高性能保護電路圖
[page](1)鑒流線圈能最大程度地感應到主振蕩管電流的變化情況。
(2)T1鑒流線圈后級接法基本上是通用型PWM整流、濾波線路,它比一般鑒別電源總電流的方法又有如下好處:
①鑒流輸出功率大,易于后級的再處理。
②鑒流輸出的電壓VOP1隨電源輸入電壓變化較小,其值主要取決于振蕩管上的電流脈動波形的積分。這樣就對輸入電壓的低端與高端能得到基本相同的過流保護特性。
整個保護電路的工作過程如下;RW1為人工設定過流保護點的調節電位器;R5、R7、R10為正反饋電阻,用以設定保護點的閾值電壓;RT1為正溫度系數的熱敏電阻。電源正常工作時,VOP2VOP3,運算放大器IC1A的輸出電壓VOP4等于其截止電壓約為02V左右,運算放大器IC2A輸入端電壓VOP5VOP3,VOUT等于其截止電壓約為02V左右,通過電阻將其接于UC2525A的10腳,此電平足以保證電路正常工作。一旦輸出出現過載或短路現象時,VOP2>VOP3,運算放大器IC1A的輸出電壓VOP4變高等于運放最大輸出電壓幅度約為VCC-2V左右,此時電源馬上給電容C3充電,使運算放大器IC2A輸入端VOP5VOP3,VOUT變高,此電平足以保證電路UC2525A完全關閉,使電源進入停止工作期。在此期間,鑒流輸出電壓VOP1為零,VOP2VOP3運算放大器IC1A的輸出電壓VOP4又將等于其截止電壓約為02V左右,此時因為電容C3上的電壓VOP5不能突變,必須通過電阻R1放電,R1、C3取值較大,通過改變R1或C3的值來調節停止工作期的時間,只有當VOP5放電到VOP5調節R1、C3值,使T2T1,保證電源在真正意義上進入睡眠狀態。從電路分析可以看到,因為有了R1、D5、C3組成的充、放電回路,通過二極管D5充電快而放電慢,加之R5、R7正反饋電阻設定閾值,從而保證VOUT的輸出狀態只有兩種,高電平或低電平。如果沒有R1、D5、C3組成的充、放電回路,則T2約等于T1,對UC2525A的10腳電壓來說將出現0.6V~0.8V左右頻繁變化,將使電源處于頻繁的起動與關閉狀態,對振蕩管極為不利,也最容易損壞功率管。
借助上述電路我們可以很容易地構成,輸入過、欠壓保護,輸出過、欠壓保護,以及過熱保護。在此僅以附加過熱保護為例,說明如下:如圖1所示,過熱保護線路是由IC3A及其周邊元件組成。當電源的溫度沒有超過設定溫度時,Vot1<Vot2,運放IC3A的輸出電壓Vot3為低電平,由于有二極管D6的存在,此時IC3A的輸出電壓Vot3不會影響到VOP2的電壓,也就是說在過熱保護線路未起作用時,它不會影響到上述的過流保護線路的性能。當電源的溫度超溫時Vot1>Vot2,運放IC3A的輸出電壓Vot3變為高電平,通過二極管D6,使VOP2的電壓升高,從而觸發過流保護線路使電源進入停止工作期。只有當電源溫度降低到超溫保護點以下時,電源才能重新進入正常工作狀態。依此類推可以構成其它輸入輸出過、欠壓保護線路。在此不再贅述。
根據上述設計原則,同樣可以類推到諸如由F494、F3825A、F384X系列、F3524等等幾乎所有PWM型芯片所組成的各種電路形式。
4結語

圖2UC2525A推動級的工作波形圖
從近年來的生產實踐中得知,如果將上述保護電路與主振蕩管隔離驅動器結合使用,則可以最大程度地保護振蕩管免遭損壞,從而達到令人滿意的電源安全保護效果。上述方法已長期應用到了本廠所生產的500W大功率AC/DC電源產品中,使產品性能完全達到了國外同類型產品的性能指標。





