【導讀】在電子設備中,穩壓器是一個用來持續調節電源輸出的裝置或機制。電源器件中穩壓器有許多種。但最主要考慮到DC到DC的轉換,有兩種穩壓器:線性或開關。

在電子設備中,穩壓器是一個用來持續調節電源輸出的裝置或機制。電源器件中穩壓器有許多種。但最主要考慮到DC到DC的轉換,有兩種穩壓器:線性或開關。
線性穩壓器使用阻性壓降來調節輸出,但也因此效率低下且以熱能損失能量。而開關穩壓器使用電感,二極管和電源開關來從電源轉移到輸出。
開關穩壓器的種類
開關穩壓器有三種:
1.升壓轉化器(Boost穩壓器)
2.降壓轉化器(Buck穩壓器)
3.反激轉換器(隔離穩壓器)
Buck和Boost穩壓器之間的區別在于電感,二極管以及開關電路的擺放不一樣。同時,Boost穩壓器中輸出電壓大于輸入電壓,但在Buck穩壓器里,輸出電壓低于輸入電壓。Buck拓撲闊時buck轉換器是SMPS中最常用的基礎拓撲結構。在我們將高電壓轉換為低輸出電壓時會經常用到。
除了這兩個穩壓器之外,還有一種穩壓器在設計者間也很流行,那就是反激式穩壓器或反激式轉換器。這是一個多功能的拓撲結構,可以從單輸出中生成多個輸出。不僅如此,反激式拓撲結構還可以讓設計者同時改變輸出的極性。比如,我們可以從單個轉換器模塊中生成+5V,+9V和-9V的輸出。而且這兩種運用下轉換效率都很高。
反激式轉換器還有一個特點就是輸入和輸出端的電隔離。為什么我們需要隔離呢?在某些特殊情況下,為了最小化電源噪聲,或處于安全相關的操作中,我們需要隔離操作,讓輸入源與輸出源完全隔離開來。讓我們來看看單個輸出的反激式變換是如何運作的。
反激式變換器的基本電路
我們看了下圖的單輸出反激設計后,就知道如何自己搭建一個類似的電路了。

一個基礎的反激式轉換器需要一個開關,可以是一個FET或是一個晶體管,一個變壓器,一個輸出二極管,一個電容。
其中最主要的部分就是變壓器。我們需要了解變壓器的原理才能理解該電路的原理。
變壓器最少由兩個電感組成,一般被稱為次級線圈和初級線圈,都是用線圈環繞在磁芯上的。磁芯決定了磁通量密度,對于兩線圈間的電能傳輸至關重要。還有一個比較關鍵的就是變壓器的相位,也就是初級線圈和次級線圈上面的點。
我們還可以看出PWM信號與三極管開關相連。這是基于開關關斷的頻率以及打開的時間。
在反激式穩壓器中,一共有兩種電路活動。一是開關打開階段,其中變壓器的初級充電,二是開關關斷或是傳輸階段,其中電能由初級轉換到次級再到負載上。

如果我們假設開關已經被關斷很長一段時間了,那么電流為0,也沒有電壓。
在這個時候,如果開關打開,那么電流會增加,而電感會產生一個壓降。該狀態下,因為磁芯間通過的磁通量,電流會向次級線圈傳輸。在次級線圈上,電壓與初級線圈上的電壓極性相同,但電壓值成比例,比例恰好是兩線圈的匝數比。因為是反向電壓,所以二極管關斷,而沒有電流流經次級。如果電容在上個開關周期內充上了電的話,就會為負載提供輸出電流。

下一階段,開關斷開,流經初級的電流減小。與之前階段相同,初級電壓會在次級生成相同極性的電壓,電壓值也成匝數比。因為是正向電壓,所以,二極管導通,次級線圈將輸出電流給電容和負載。電容在開關打開的階段已經失去了所有的電荷,但此時又會重新充電。
在整個開關過程中,輸入電源和輸出電源之間沒有任何電路連接,因此我們可以看出是變壓器隔離了輸入與輸出。
根據開關導通和關斷的時間可以分為兩種模式。連續模式和非連續模式。
在連續模式下,初級充電之前,電流先歸零,再如此往復。而在非連續模式下,下一周期在初級電感的電流歸零時開始。
反激式轉換器的效率
現在我們來看一下效率,也就是輸出與輸出功率的比值。
(Pout/Pin)x 100%
因為能量不能憑空生成也無法抹去,只能轉換過來,大多數電能都以熱能的形式消耗掉的。所以實際運用中并不存在理想情況。因此在選擇穩壓器的時候,效率也是一個關鍵因素。
而能量損耗的關鍵因素之一就是二極管。正向壓降乘以電流都轉換為了熱能,因此降低了穩壓電路的效率。與此同時,硅二極管的反向恢復損耗也會降低整體效率。
而解決這一問題最好的方法之一就是避免標準的恢復二極管,而使用肖特基二極管,因為后者有著很低的正向壓降,也有著更好的反向恢復損耗。從另一角度來說,如果將開關轉換成MOSFET的話,能在更小封裝的情況下提升效率。
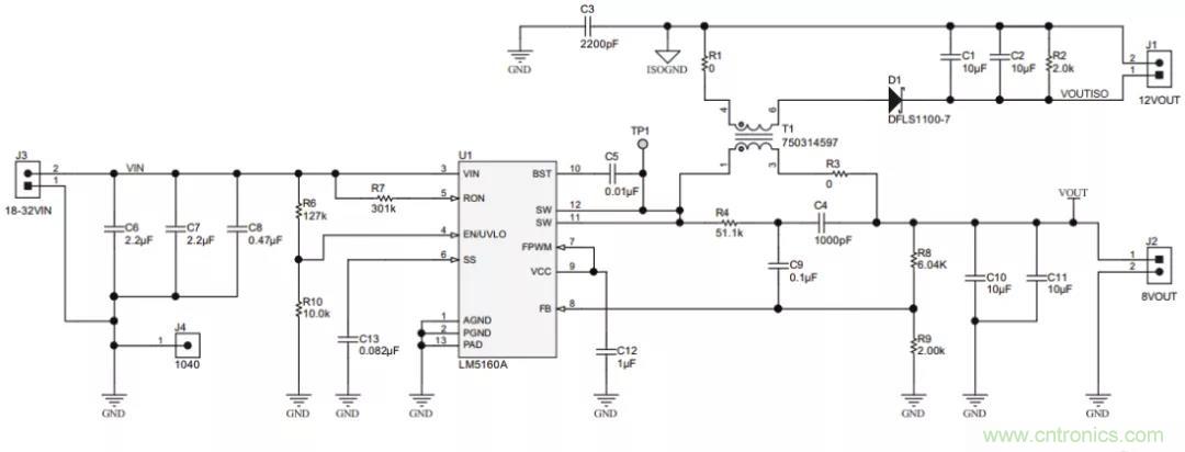
反激式變換器電路圖以及工作原理
我們將使用LM5160來生成12V的隔離電壓。這是該電路的詳細參數說明。
輸入電壓范圍:18V-32V
隔離輸出:12V
隔離負載電流范圍:0mA-400mA
標準開關頻率:300kHz
最大效率:88%

該原理圖中使用了許多元件,但都不難理解。其中輸入端的C6,C7和C8用于輸入電源的濾波。而R6和R10則用于欠壓鎖定。R7電阻用于開關導通。C13為軟啟動電容。C5為自舉電容,用于柵極驅動的偏壓。R4,C4和C9用于紋波過濾,而R8和R9則為LM5160的反饋引腳提供反饋電壓,這兩個電阻的值決定了輸出電壓。C10和C11則用于初級的非隔離輸出濾波。
而最關鍵的元器件是變壓器T1。這是一個兩端都有一個60uH電感的耦合電感。其參數如下:
1.匝數比:次級:初級=1.5:1
2.電感:60uH
3.飽和電流:840mA
4.初級直流電阻:0.071Ω
5.次級直流電阻:0.211Ω
6.頻率:150kHz
C3用于EMI穩定性。D1為轉換輸出的正向二極管,C1和C2是濾波電容,R2則是最小啟動負載。




