- TH102手機充電器解決方案設計
- 與兩款手機充電器競爭方案的比較
- 三種充電器均采用單端反激式變換電路
- TH102需外置高阻電阻、開關功率管
- 采用光耦隔離反饋電路
概述
本文涉及TH102手機充電器解決方案設計技術細節,以及與兩款手機充電器競爭方案(POWER INTEGRATIONS INC的TNY264,ST的PIVer12A)的比較。
變換電路拓撲結構
TH102、TNY264、PIVer12A手機充電器均采用單端反激式變換電路;輸入整流濾波電路、輸出整流濾波電路也一致。手機充電器電源輸入端串聯電阻(圖2,R1;圖3,R1;圖5,RF1;圖7,R1)為保險電阻;輸入濾波電路采用CLC濾波電路(圖2、圖3中C1、L1、C2;圖5中C1、L1、L2、C2;圖7中C1、I1、C2;其中TNY264的L2加強了高頻濾波),可以滿足EMC檢測;輸出濾波電路也采用CLC濾波電路,保證較小的輸出紋波。

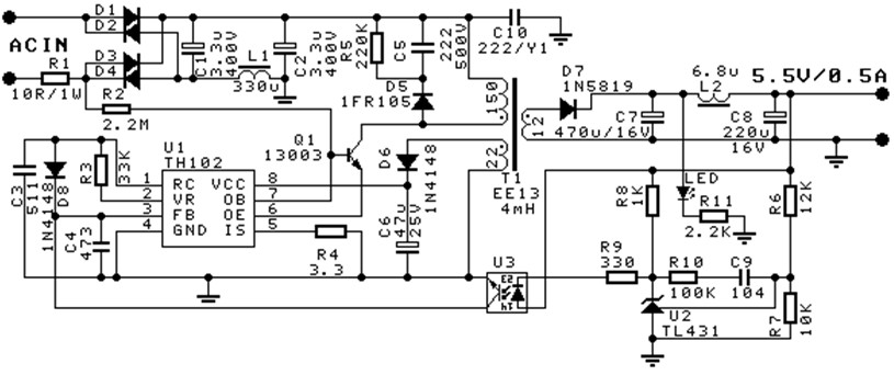
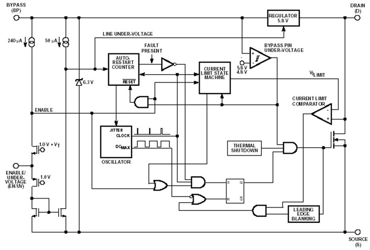
圖1、TH102原理框圖

圖2、TH102手機充電器方案一

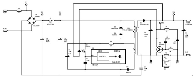
圖3、TH102手機充電器解決二
IC工藝
TH102采用雙極工藝,需外置開關功率管,但成本較低廉;TNY264和PIVer12A均采用先進的700V高壓MOS工藝,內置MOS開關功率管,但目前成本較高。
啟動電路
TH102需外置高阻電阻(圖2、圖3中R2)、開關功率管(圖2、圖3中Q1),在TH102的控制下完成啟動;TNY264和PIVer12A均采用內置可控高壓電流源供給啟動電流,工藝先進。
待機功耗或零負載功耗
TH102零負載功耗包括:高壓啟動電阻(圖2、圖3中R2)靜態功耗,約30mW左右;開關功率管開關損耗;磁復位損耗,圖2、圖3采用RCD電路(圖中R5、C5、D5)損耗較大,若采用齊納二極管磁復位電路能降低損耗,但成本較高;開關變壓器開關損耗;TH102工作損耗;和輸出反饋損耗;按圖2、圖3方案,零負載功耗小于0.3W,圖中D8在零負載和小負載時將增大開關周期,減小開關功率管開關損耗。
TNY264零負載功耗包括:內置MOS開關功率管開關損耗,由于MOS開關功率管開關速度比雙極開關功率管快,因而開關損耗也小;磁復位損耗,圖5采用齊納二極管磁復位電路(圖中D5、VR1、C3);開關變壓器開關損耗;TNY264工作損耗;和輸出反饋損耗;由于TNY264每個開關周期均為最大輸出周期,因而在零負載和小負載時TNY264開關周期將變得很大,因而MOS開關功率管開關損耗減小,零負載功耗會很小,但如反饋、變壓器等設計不好,紋波將增加,或采用經濟的RCD電路時零負載功耗顯著增加。
PIVer12A零負載功耗包括:內置MOS開關功率管開關損耗;磁復位損耗,圖7采用齊納二極管磁復位電路;開關變壓器開關損耗;PIVer12A工作損耗;和輸出反饋損耗。
盡管TH102方案待機功耗不如TNY264和PIVer12A,但小于0.3W和低價位,具有更高的性價比。
輸出電壓基準和反饋
TH102采用穩壓管、光耦發光管(圖2中Z1、U3、RZ)為輸出電壓基準,RZ基于光耦發光管壓降為Z1提供基電流,改變該基電流(既改變RZ)可小幅改變Z1穩壓值,因此,若需較高精度輸出電壓可調校RZ,調校RZ可采用成批穩壓管分為幾檔,每檔穩壓管對應一個RZ;或TH102采用TL431(圖3中U2、R6、R7、R8、R9、R10、C9)電路為輸出電壓基準,基準精度較高和無需調校。TH102采用光耦隔離反饋電路(圖2中Z1、U3、RZ、C4,圖3中U2、R6、R7、R8、R9、R10、C9、C4)。
TNY264采用穩壓管、光耦發射二極管為輸出電壓基準和光耦隔離反饋電路。
PIVer12A采用穩壓管、光耦發射二極管為輸出電壓基準和光耦隔離反饋電路。其光耦隔離反饋電路原理與TH102相似。
變壓器
TH102、TNY264、PIVer12A變壓器設計基本相似,而且價格也相當,變壓器有主繞組、參考繞組、和輸出繞組,繞組之比需考慮退磁電壓、TH102或TNY264或PIVer12A的工作電壓、輸出電壓、整流二極管壓降,退磁電壓設計還需顧及整流二極管耐壓;TH102變壓器設計,輸出整流二極管1N5819,EE13磁心,退磁電壓75V,工作電壓10V,輸出電壓5.5V,則繞組之比為150:22:12,主繞組4mH。
[page]
輸出濾波電容和紋波電流
TH102、TNY264、PIVer12A在輸出電壓和輸出電流相同時,按參考設計其濾波電容的紋波電流基本相同,如輸出5.5V@500mA則紋波電流略小于500mA,輸出一次濾波電容應選擇能耐500mA的低ESR電解電容。
安全保護
TH102、TNY264、PIVer12A均有過載、短路等保護,但圖5和圖7還依然設有分立元件過載保護電路(圖5中U2、Q1、R3、R4、R5、VR3、其中R5輸出電流檢測;圖7中T1、R5、R6、R7、R8、C8,其中R6、R7、R8輸出電流檢測),原因在于按TNY264、PIVer12A內MOS開關功率管400mA的能力,不是輸出電流遠大于需要電流就是變壓器有飽和輸出隱患,而且輸出電流越大其輸出紋波電流也越大,濾波電容將承受更大的紋波電流,因此需額外設置電路加以保護。而TH102通過IS功率管電流輸入端的電流檢測電阻(圖2、圖3中R3)和防過載防飽和技術較嚴格地限制功率管和變壓器電流,雖然隨著輸入電壓和輸出負載的變化,最大輸出電流相對較寬,但最大輸出紋波電流確比較穩定,完全可以保證手機充電器的安全;如因手機要求確需較嚴格的輸出電流限制,可以采用圖5和圖7中保護電路。

圖4、TNY264原理框圖400mA,132KHz

圖5、TNY264手機充電器

圖6、VIPer12A原理框圖400mA,60KHz

圖7、VIPer12A手機充電器
應用指南:某款充電器部品清單,輸出5.5V

5.5V繞組采用Φ0.40mm三層絕緣線;需去掉EE13腳:Pin3、Pin6、Pin7、Pin9、Pin10;安規要求:3700Vac,1mA。




