【導讀】工程師在轉換數據手冊中的熱阻參數,并做出有意義的設計決策時常常面臨很多困惑。這篇入門文章將幫助現在的硬件工程師了解如何解讀數據手冊中的熱參數,包括是否選擇 theta 與 psi、如何計算其值;更重要的是,如何更實用地將這些值應用于設計。本文還將介紹應用環境溫度之間的關系,以及它們與 PCB 溫度或 IC 結溫的比較。 最后,我們將討論功耗如何隨溫度變化,以及如何利用此特性來實現冷卻運行、成本優化的解決方案。
電熱類比
在熱量和電量之間進行一定的類比,可以幫助我們更輕松地理解熱量。表 1 和表 2對電量和熱量及其材料常數進行了類比。
表 1:電量和熱量之間的模擬關系 (1)

注意:
1. 該表內容來自 Technische Temperaturmessung: 第I卷, Frank Bernhard, ISBN 978-3-642-62344-8。
2. el 為電值,th 為熱值。
表 2:不同材料的材料常數和變量


電與熱的方程類比
電量和熱量都可以在網絡中計算出來,其規則可與基爾霍夫定律相提并論(見表 3)。
表 3:電過程與熱過程的方程類比 (3)

注意: 該表內容來自 Technische Temperaturmessung: 第I卷, Frank Bernhard, ISBN 978-3-642-62344-8。
數據手冊中的熱阻 (θJA 和θJC)
圖1以MPS的直流開關電源 IC MPQ4572為例,幫助大家了解熱參數。在MPQ4572數據手冊中,有兩個指定的熱阻參數: θJA和 θJC。本文將詳細討論這些參數。

圖 1:數據手冊中的熱阻(θJA 和θJC)規格
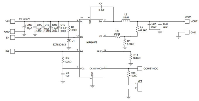
圖2顯示了一個具有 5V/2A 輸出的典型 MPQ4572 應用電路。

圖 2:具有 5V/2A 輸出的 MPQ4572 典型應用電路
什么是結到環境熱阻(θJA)?
θJA定義為從結到環境溫度的熱阻。它衡量器件通過所有傳熱路徑、銅跡線、通孔和空氣對流條件,從結到環境溫度的散熱能力。
因此,給定的 θJA 僅對其定義的 PCB 有效。人們通常認為θJA是適用于所有 PCB 的常數,這是錯誤的。θJA允許在通用PCB(如 JEDSD51-7)上比較不同的封裝。例如,如果MPQ4572 位于一個4 層 JESD51-7 PCB (4) 上,則其θJA可通過公式 (1) 計算:
$$theta_{JA} = 60 frac{K}{W}$$ 注意:
4.2. JESD51-7為4層PCB,是一款用于引線表面貼裝元件的高效導熱系數測試板。其尺寸為114.3mmx76.2mm。測量方法請參見 https://www.jedec.org/。
如果 MPQ4572 位于 一個4 層、2盎司的銅質 MPS 測試 PCB(8.9cmx8.9cm)上,其θJA可通過公式(2)來計算: $$theta_{JA} = 45 frac{K}{W}$$ 圖3所示為MPQ4572 的評估板EVQ4572-QB-00A。

圖 3:EVQ4572-QB-00A 評估板
當 RT = 25°C 時,EVQ4572-QB-00A 的功耗為 1.1W。對JESD51-7 板來說,其結溫 (TJ) 可以通過公式 (3)來 估算 : $$T_J = 60 times frac{K}{W} times 1.1W + 25º = 91ºC $$
什么是結到殼熱阻(θJC)?
θJC定義為在封裝底部,結到外殼溫度的熱阻。該溫度在靠近引腳處測得。使用θJC和公式 (4) 計算結溫: $$T_J = (θ_{JC} times Heatflow_{JC}) + T_C$$ 其中 HeatflowJC 是從結到外殼的熱流量。HeatflowJC可以用公式 (5) 估算: $$Heatflow_{JC} = Heatflow_{TOTAL} -Heatflow_{JT}$$ 其中HeatflowJC 是從結到頂面的熱流量。圖 4 顯示了為什么θJC 不能用于定制 PCB板上的測量。

圖 4:結到殼熱阻(θJC)
θJC不能用于定制 PCB 的測量主要有兩個原因:
1. 定制 PCB 可以是任意尺寸,可能與 JESD51-7 PCB 的固定尺寸( 114.3mmx76.2mm)不同。θJC的目的是比較不同封裝的傳熱能力,因此應采用JEDSD51-7 PCB 來進行比較,因為其參數已經過研究和測量。
2. 從定制 PCB 封裝流出的實際熱量是未知的,而 JEDSD51-7 PCB 的該參數已測得。如果是上述功耗為 1.1W 的示例,在該例中,熱流分為兩條路徑:θJC(對定制 PCB 而言未知)和通過對流從封裝表面輻射到環境的熱流。
結到殼頂(ΨJT) 和結到板(ΨJB)熱表征參數是什么?
希臘字母Ψ由psi演變而成。 JESD51-2A 標準對ΨJT 和ΨJB進行了描述。當設計人員已知總電氣器件功率時,可以使用 Psi。器件的功率通常很容易測得,再通過psi來計算,用戶就可以直接算出電路板的結溫。
ΨΨJT 和ΨJB是在特定環境下測量的表征虛擬參數。結溫可以用公式 (6) 來計算: $$T_J = Psi_{JT} times P_{DEVICE} + T_{SURFACE} $$ 其中TSURFACE (°C)是封裝頂部的溫度,PDEVICE 是 IC 中的電功率。
公式 (6) 中用到了器件的總功耗。這意味著我們沒必要知道封裝頂部和引腳之間的功率分布。這是用熱表征參數代替θJC的優勢所在。
ΨJT的典型值介于 0.8°/W 和 2.0°/W 之間。 較小的封裝往往具有較低的ΨJT而具有較厚模塑料的較大封裝,其ΨJT也較高。公式 (7) 和公式 (8) 可以用來估計 theta (θ)和 psi (Ψ) 之間的差異:
$$theta_{12} = {{T_{position1} - T_{position2}} over {Power_{Path12}}}$$ $$Psi_{12} = {{T_{position1} - T_{position2}} over {P_{Device}}}$$
利用熱網絡進行計算
圖 5 顯示出可以轉換為等效線性電氣網絡的熱網絡。θJA 是結與環境之間等效熱阻的典型名稱。

圖5: IC和PCB的熱網絡圖
采用熱阻 (°C/W)、熱流 (W) 和溫差 (Kelvin) 可以描述系統何時具有熱穩定性。如果再將熱容量 (Ws/K) 添加到網絡中,則可以計算瞬態響應。
隨著網絡規模和詳細程度的不斷增加,這種計算也變得越來越復雜。硬件開發人員常常缺乏尺寸、材料常數和熱流相關的精確信息。布局和熱程序可以通過有限元計算以圖形方式表現熱分布,這是避免大型數學計算的一個好方法。
布局建議
為了保持器件的冷卻,建議IC和銅平面之間的金屬熱傳遞路徑應盡可能地短。利用溫差較大的兩點將有助于優化冷熱溫度之間的金屬傳熱路徑。在該系統中,與較冷的 VIA2 相比,VIA1 的頂層和底層之間的銅溫差更高(見圖 6)。這意味著 VIA1 可以在板層之間傳輸更大的熱流,從而實現更有效的冷卻。 通孔靠近封裝放置將最有效。

圖6: 直流開關電源IC的散熱圖
在 IC 附近部署連續的銅熱路徑非常必要。避免切割帶有不必要導體跡線的平面。外層最能將熱量輻射到環境中。避免為靠近 IC 放置的部件部署散熱片,因為它會影響熱傳輸。
通孔可以改善板層間的熱流。GND 和穩定電位是適合設置熱通孔的位置。 填充和封蓋的通孔可以提高導熱系數,可以直接部署在表面貼裝技術 (SMT) 焊盤的下方。大規模的散熱布局通常有利于提高電磁兼容性 (EMC)。但要避免將通孔部署在具有高 dI/dt 或 du/dt (例如開關節點)的位置,因為這會降低 EMC 性能。
FR4是一種廣泛使用的PCB環氧樹脂材料,由于環氧樹脂和玻璃纖維導熱性能不佳,因此其導熱系數較低。在 PCB 層之間部署銅通孔可以改善層之間的熱連接。有些 PCB 材料的導熱系數甚至是 FR4 的 4 到 8 倍。
結論
MPS的 MPQ4572在本文中用于展示熱參數與電量和網絡之間的類似之處,以及兩者之間的相互轉換。工程師經常使用的電量,將有助于快速理解PCB、環境和半導體之間相互作用的熱參數。
熱阻參數(θJA 和θJC)通常在器件的數據手冊中給出,設計人員可以據此比較不同封裝的散熱特性。表征熱阻(ΨJT 和 ΨJB)則允許設計人員計算特定應用的結溫。在 IC 表面的頂部進行溫度測量,可以輕松獲得準確的結溫。
來源:MPS
免責聲明:本文為轉載文章,轉載此文目的在于傳遞更多信息,版權歸原作者所有。本文所用視頻、圖片、文字如涉及作品版權問題,請聯系小編進行處理。
推薦閱讀:



