【導讀】LED以其節能、高亮度、壽命長的特性占據LED照明市場的核心地位。節能型LED調光已經成為如今應用和研究的熱點。LED照明的主要調光方式有三種:可控硅(TRIAC)調光、脈寬調制(PWM)調光、模擬調光。本文主要講述的是原邊控制帶TRIAC 調光的LED驅動電源設計。
適于TRIAC 調光的非隔離LED 驅動器,是在電路中加入電容器網絡增加維持電流以保證TRIAC工作在線性周期,從而避免閃爍問題。但是,這種方法僅適用于半橋結構,需要外加電路來檢測TRIAC 的調光角。針對帶隔離輸出的TRIAC 調光的LED 驅動應用提出的適于反激PFC 轉換器的前饋控制方案,輸出電流通過輸入功率控制,但輸出電流精度受到限制。由于TRIAC 與LED 兼容大部分行業的解決辦法效率都低( 觸發角檢測和TRIAC 維持電流需要虛擬負載),復雜的隔離反饋結構或兩級轉換的高成本,因此,對于簡單高性能且適用于TRIAC 調光的LED 驅動器仍有必要。
本文設計原邊控制的單級反激變換器,適于TRIAC 調光且與LED 驅動器兼容的驅動方案。輸出電流由原邊檢測的信號精確地計算控制,在DCM 模式下操作轉換器,輸入電流將跟隨輸入電壓得到高功率因數,使LED 驅動器與TRIAC 調光器很好地兼容。此外,使用原邊控制,使得輸出電流信號和TRIAC 調光信號在原邊獲得,簡化電路功能。輸出電流通過TRIAC 導通角的變化改變,得到近乎線性的調光曲線。
1、工作原理
由于TRIAC 調光很普遍,成本較低,因此,能夠與LED 驅動電源兼容的TRIAC 調光器很普遍。在實際應用中,盡管由于輸入電流高度扭曲使得功率因數無關緊要,但在帶PFC 控制的調光中,使輸入電流跟隨輸入電壓仍具有意義。本文的控制方案使輸入電流跟隨電壓變化,得到較高的功率因數。
TRIAC 調光功能可以很容易實現,關鍵是如何檢測調光角和改變基于調光角的輸出電流。
1. 1 TRIAC 調光器
圖1 給出了TRIAC 調光器經整流后的波形圖。由圖可看出,TRIAC 在琢角時觸發導通,當電壓過0 時關斷。此時觸發相位角的輸出電壓Vout由式(1)計算。
此時功率因數可由式(2)表示。


圖1:TRIAC 調光器整流后波形
為得到較高的功率因數,反激變換器通常用于DCM 或CRM 模式。原邊控制的反激變換控制原理圖如圖2 所示。每個開關周期的輸出電流都由Io 計算模塊計算,然后累積輸出電流Io-est 與輸出參考電流Io-REF 比較,誤差信號Vea 反饋給乘法器。誤差放大器的頻帶寬度遠低于傳統PFC 控制器的線性頻率。乘法器的其他輸入是電流波形參考信號Vac(t),與整流器總線電壓Vd 有相同的波形。乘法器IREF輸出用來控制流經原邊開關的峰值電流。

圖2:原邊控制的反激PFC 電路


圖3:DCM 模式下原邊信號的穩態波形
2、電路設計及實現
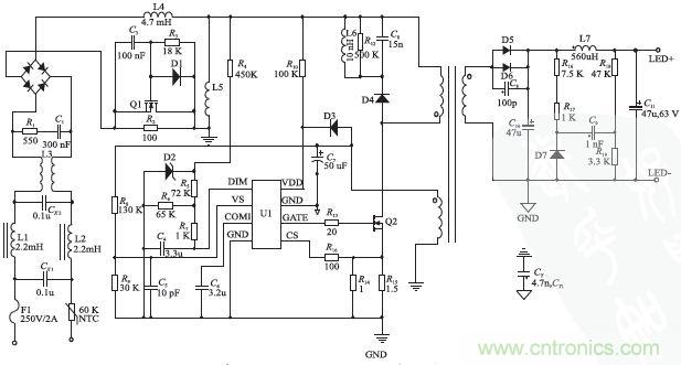
針對TRIAC 調光中出現的尖峰電流及LED 燈閃爍問題,在電路中設計無源泄放電路和有源阻尼電路,主功率拓撲采用單級反激變換電路,工作于電流斷續模式。電路圖如圖4 所示。其中,輸入電壓范圍為90 Vac ~265 Vac,輸出功率:8 W;輸出直流電壓:22 V;輸出電流:350 mA;調光范圍:1% ~100%;調光過程穩定無閃爍。

圖4:基于FL7730 的TRIAC 調光驅動器原理圖

圖5:實物圖

副邊輸出電流ILED由式(7)計算。

2. 1 無源泄放電路的設計
無源泄放電路為TRIAC 提供維持電流和擎住電流,避免LED 的閃爍和誤觸發。在圖4 中由電阻R1和電容C1組成。電感L4為輸入濾波電感。其中,C1 的大小決定TRIAC 導通的泄放電流的大小。在調光中,泄放電流大,調光穩定性越高。電阻R1在電路中起阻尼作用,抑制調光器觸發時電容C1快速充電引起的尖峰電流。
2. 2 有源阻尼電路設計
圖4 中左上部分為有源阻尼電路,電阻R2、R3,電容C3,二極管和MOS 管Q1 組成,用來抑制尖峰電壓。其電路工作波形圖如圖6 所示。在調光器觸發時,容易引起較大的電流尖峰,通過電源線路,為電容CIN快速充電。如果沒有阻性阻尼,該電流尖峰將引起電源電流振蕩,大電流將引起調光器誤觸發,破壞TRIAC 調光器。采用阻尼電阻可以抑制尖峰電流,阻尼電阻的功耗也會較高。

圖6:阻尼電路工作波形
3、仿真結果及數據分析
圖7 給出了在不同導通角時整流橋輸出電壓的波形圖。由于調光器內部RC 電路的延時作用,使得最大最小調光角受到限制。由圖中可看出,隨著控制角的增大,可調電壓的范圍逐漸變小。同時由于電路中加入有源阻尼,有效地抑制了尖峰電壓。
圖8搖調光曲線圖(調光角相對LED 電流的關系)圖8 所示是調光角與LED 輸出電流之間的關系,表1 給出了實驗數據。由圖8 可以看出,隨著調光比的減小,LED 電流平滑地下降,實現平穩調光。這是由于調光角越小,可調電壓范圍越小,輸入電壓有效值也減小,因此輸出電流也減小。由表1 可知,電路的功率因數達到0. 9,效率在0. 8 以上。

圖7:不同控制角時輸入電壓的波形

圖8:調光曲線圖(調光角相對LED 電流的關系)

本文著重分析了TRIAC調光器和單級PFC反激變換器的工作原理。詳細解說了原邊控制帶TRIAC調光的LED驅動電源的設計方案。設計的有源阻尼電路及線性頻率控制電路,有效抑制尖峰電壓,解決閃爍等問題。本次設計的原邊控制使LED 驅動電路結構簡單,與現有照明系統兼容性好,效率高,成本低。能夠滿足人們對室內LED驅動器的實際應用。
相關閱讀:
三種LED驅動電源設計對比,選你所需
“四個方面”詮釋LED驅動電源設計缺陷
探討LED驅動電源設計中存在的問題



