【導讀】車用LED燈作為一種新型照明產品,憑借其體積小、亮度高、能耗低、壽命長、環保等優點,有效減少了更換頻率、降低了維護成本,在汽車產品上正逐漸替代傳統、低效的鹵素燈和氙氣燈,成為全球汽車照明市場的主流產品。
車用LED燈作為一種新型照明產品,憑借其體積小、亮度高、能耗低、壽命長、環保等優點,有效減少了更換頻率、降低了維護成本,在汽車產品上正逐漸替代傳統、低效的鹵素燈和氙氣燈,成為全球汽車照明市場的主流產品。
與此同時,隨著自動駕駛、智能網聯等技術的普及,汽車LED的應用場景也將進一步拓展,為市場增長提供更多機會。目前汽車LED市場規模持續擴大,主要產品類型包括LED車燈、車內照明、氛圍燈等。其中,LED車燈是目前應用非常廣泛的產品類型,包括前后大燈組、霧燈等。市場調研公司SkyQuest報告指出,預計未來幾年,全球汽車LED市場規模將以年較高的復合增長率實現逐年增長。
從出色的電源轉換效率到優異的調光性能,ADI的汽車照明解決方案歷經時間和市場的考驗,助力工程師們充滿信心地應對各種挑戰,其主要優勢如下:
-低EMI:近二十年來,ADI公司一直提供低EMI解決方案,是低EMI功率解決方案領域的佼佼者。ADI采用率先上市的Silent Switcher?技術(開發于2013年)、針對特定應用的調諧SSFM和創新開關技術,提供出色的EMI性能。
-高效率:ADI的LED驅動器提供優于同類產品的功率轉換效率。這一點對于空間受限的設計至關緊要,以便于將LED驅動器安裝在大燈、尾燈或側轉指示燈中非常靠近LED總成的位置。高功率轉換效率可降低系統的熱預算,因此在設計散熱器時具有更高的自由度,同時也減小了解決方案的總尺寸。
-寬調光性能:ADI的LED驅動器具備優于競爭產品的調光性能。雖然其他產品給出高調光比規格,但相關參數通常是在理想條件或是特定工作條件下實現的。ADI的LED驅動器通過外部和內部PWM調光以及出色的模擬調光,可在任何條件下提供指定的調光性能。新一代的產品還支持將數字信號用于模擬調光。
-高可靠性:ADI的LED驅動器產品安裝在全球數百萬個外部和內部汽車插座中,從2010年到2020年,交付的LED驅動器超過5億個。其中,超過一半的產品部署于汽車應用,專有的半導體工藝、晶圓級光學檢測、X射線包裝檢查,以及對所有功能和規格的全面測試,確保這些應用的故障率低于1 ppm,這已超過行業標準。
矩陣管理器
矩陣式LED大燈,即將LED光源進行矩陣式分區管理。通過行車ECU控制每個LED光源的開關和亮度等。與普通LED車燈相比,矩陣式管理器可以對光源的控制精確到某一指定的燈珠上,而普通的LED燈只能對整租燈珠進行控制,功能性和拓展性差。
汽車大燈的照明系統分為兩部分:上面的ECU控制系統包含了LED驅動部分,連接著12伏汽車電池;下面是LED控制燈板,該板包含矩陣管理器,其功能是來控制LED的亮滅,提供動態效果,可適用于前后照明的自適應駕駛光束、順序轉彎、歡迎動畫等功能。
ADI公司的外部照明LED驅動器和矩陣管理器融合了先進的開關技術、LED調光和安全特性,旨在降低成本、解除設計限制。這些解決方案可以幫助用戶減少降低開發難度加速產品上市,讓照明設計師能夠專注于探索汽車照明的性能、美感和藝術表現。
與ADI合作了三十多年的技術型授權代理商Excelpoint世健,多年來基于ADI的產品和解決方案組合,打造了多個貼近客戶應用需求的解決方案,并獲得了市場的認可。針對ADI的矩陣管理器產品,世健資深工程師結合當前市場,推薦適用于汽車前燈的12開關高亮度LED矩陣管理器——MAX25608。
MAX25608單串最多串聯12個開關,每串有兩個子串、六個系列開關,配置靈活。該芯片具有12個獨立控制的N-MOSFET開關,額定電壓為14V,導通電阻為0.06Ω,可提供高達1.6A的汽車照明電流,單個電流源可用于為所有串聯的LED供電。
打開和關閉每個LED上的旁路開關,就可以調節各個LED。該器件還可以在雙串應用中配置,每串串聯六個開關,每個開關可以串聯連接一個、兩個或三個LED。這些器件還允許并聯兩個開關以此旁路高電流LED。此外,MAX25608還包括一個內部電荷泵,為LED旁路開關的柵極驅動提供電源。
MAX25608系列具有用于串行通信的串行接口(UART),MAX25608/MAX25608C可用于全雙工應用,MAX25608B可用于半雙工應用,例如CAN收發器。MAX25608在電荷泵時鐘上使能擴頻,MAX25608B/MAX25608C在電荷泵時鐘上禁用擴頻,每個開關都可以通過串行接口完全打開、完全關閉或變暗,帶或不帶淡入淡出轉換。
該系列具有開路LED保護以及通過串行接口報告開路和短路LED故障的功能,并且均采用帶有裸露焊盤的28 TSSOP引腳封裝。它還擁有強大的串行接口,卓越的PWM調光性能,符合汽車AEC-Q100標準,可用于汽車矩陣LED系統以及自適應遠光燈等。
靈活的拓撲LED驅動器
由于LED是電流特性敏感的半導體器件,在應用過程中需要對其進行穩定工作狀態和保護,從而就有了“LED驅動”的概念。用LED作為顯示器或其他照明設備或背光源時需要對其進行恒流驅動,主要就是為了避免驅動電流超出最大額定值而影響其能效和可靠性,而且還要獲得預期的亮度要求,保證各個LED亮度、色度的一致性等。
靈活的拓撲LED驅動器可以為汽車的前照明系統、遠光燈、近光燈、日間行車燈、凈空燈以及轉彎燈等提供合適的恒流源。市場上客戶對驅動器的要求非常高,設計一款好的電源必須要綜合考慮效率轉換、有效功率、恒流精度、電源壽命、電磁兼容等因素,因為LED驅動器在照明系統中擁有舉足輕重的地位。
Excelpoint世健的工程師對比發現,ADI公司的MAX20090是汽車級高電壓、高亮度LED驅動器,適合汽車前燈應用,例如遠光燈、近光燈、日間行車燈(DRL)、轉向燈、霧燈及其它LED燈,器件利用5V至65V較寬輸入電壓范圍驅動LED燈串,最大輸出電壓為65V,通過集成節省空間和成本。
器件檢測LED燈串高邊的輸出電流。支持升壓、降壓、SEPIC模式配置,還支持可編程開關頻率(200kHz至2.2MHz)、擴頻調制減少EMI噪聲等,靈活的結構使設計優化簡便。
PWM輸入提供高達1000:1的LED調光比,ICTRL輸入提供控制器附加模擬調光能力。MAX20090采用節省空間(4mm×4mm)的20引腳TQFN封裝、側邊防潮TQFN封裝或TSSOP封裝。通過故障標識實現短路、過壓和熱保護等故障診斷,并支持-40°C至+125°C的寬泛工作溫度范圍,擁有汽車級特性和魯棒性提高系統可靠性。
降壓LED驅動器
降壓LED驅動器通過高于LED串總電壓的電壓來調節LED串中的電流,通過低電阻開關和出色的開關控制實現高效率,在整個模擬調光范圍內提供高精度獲得出色的EMI,還可以短接到系統地確保安全,輕松適應矩陣或動畫應用,比如駕駛員監控系統(DMS)、平視顯示器、示廓燈(CLL)以及前后照明系統等。
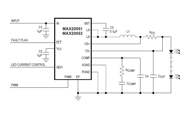
對此,Excelpoint世健推薦一款高性能、小尺寸、高效的降壓LED驅動器MAX2005x,可以有效簡化汽車和通用照明設計。MAX20050-MAX20053是適合汽車外部照明應用的高亮度LED(HB LED)驅動器,由完全同步的降壓轉換器和集成式MOSFET組成,可以使用少量外部組件驅動電流高達2A的LED串聯燈串。
該系列通過AEC-Q100認證,擁有汽車級品質,4.5V至65V寬輸入電源電壓范圍支持極端條件下的汽車冷啟動和負載突降操作。高低兩個開關頻率選項(400kHz或2.1MHz)為設計人員提供了優化解決方案尺寸或效率的靈活性,同時避免在AM頻段內產生干擾,擴頻為設計人員提供了更多選項,有助于從系統層面降低EMI。
-MAX20050/ MAX20052利用內部環路補償盡可能減少組件數量,-MAX20051/MAX20053/MAX20053D則利用外部補償來實現充分的靈活性。-MAX20050/MAX20051的內部開關頻率為400kHz,MAX20052/MAX20053的內部開關頻率則為2.1MHz,MAX20051B的擴頻已禁用。
高邊電流調節意味著只需要與LED燈串進行單一連接,燈串接地可以就地完成。除了PWM調光之外,該芯片還可以使用REFI引腳進行模擬調光。滿量程電流調節精度為±2.5%,10%滿量程電流調節精度為±8%;5V/10mA LDO輸出可用于偏置其他電路。
MAX2005x的故障保護機制包括輸出過載、短路和器件過溫保護,額定工作溫度范圍為-40°C至+125°C,并采用帶裸露焊盤的散熱增強型12引腳(3mm x 3mm)TDFN、14引腳(5mm x 4.4mm)TSSOP和24引腳(4mm x 4mm)TQFN封裝。
總結
綜上所述,Excelpoint世健認為,ADI公司的汽車LED照明產品和解決方案為汽車LED照明行業提供了豐富的靈活和高性能發展趨勢,同時,也為市場未來的技術創新提供了基礎,能幫助市場更好地迎接各類挑戰。
(來源:亞德諾半導體)
免責聲明:本文為轉載文章,轉載此文目的在于傳遞更多信息,版權歸原作者所有。本文所用視頻、圖片、文字如涉及作品版權問題,請聯系小編進行處理。
推薦閱讀:





