【導讀】氣候變暖、自然資源稀缺和污染是全世界都在面臨的日益嚴重的環境問題。電動單車是一種可以替代傳統內燃機汽車的綠色節能工具,是緩解環境問題的解決方案之一。中國是全球最大的電動單車市場,銷量由 2017 年的 3050 萬輛增長至 2021 年的 4980 萬輛,復合年增長率為 13.0%,并在 2021 年占據全球總銷量的 75.9%。
如何治愈電動單車續航焦慮?DC/DC轉換器技術有良方
氣候變暖、自然資源稀缺和污染是全世界都在面臨的日益嚴重的環境問題。電動單車是一種可以替代傳統內燃機汽車的綠色節能工具,是緩解環境問題的解決方案之一。中國是全球最大的電動單車市場,銷量由 2017 年的 3050 萬輛增長至 2021 年的 4980 萬輛,復合年增長率為 13.0%,并在 2021 年占據全球總銷量的 75.9%。
直流-直流(DC/DC)轉換器是一種直流(DC)電源變壓電路。在不同的電動車電源配置中,連接電池和直流輸電線至少需用一個DC/DC轉換器。通過臨時存儲輸入電能,然后在不同電壓的輸出端釋放電能,DC/DC轉換器可以改變直流電壓值,從某一個電壓值變為另一個不同的數值。儲能器件不是磁場型儲能器件(電感器、變壓器)就是電場型儲能器件(電容器)。通過調整占空比(開關管的通/斷時間比值)可以控制輸入和輸出之間的功率流。這樣做是為了控制輸出電壓、輸入電流、輸出電流或保持恒定功率。在電動車上,該轉換器主要用于供給輔助負載設備,例如喇叭、LED燈和其他外圍設備。
ST先進DC/DC轉換器為電動單車發展賦能
想緩解電動車用戶的續航里程焦慮,使用DC/DC轉換器是一個理想的解決方案。意法半導體推出了新一代高集成度DC/DC轉換控制器L3751,提升了分立功率器件的開關性能。意法半導體的控制器芯片利用高性能柵極驅動器,控制MOSFET的高速開關操作,降低儲能元器件的尺寸和射電輻射量。
L3751是一款工作電壓范圍6V至75V的通用DC/DC同步轉換控制器,應用范圍非常廣泛。新產品可以節省應用電路的外部元器件,簡化開發過程,同時縮減PCB尺寸。L3751 具有40 納秒的最短導通時間,在100 kHz - 1 MHz開關頻率范圍內具有極高的電壓轉換比。該控制器采用脈沖跳躍模式,在輕負載時,可最大限度地提高能效,有效控制輸出電壓紋波。強制 PWM (FPWM) 模式在負載范圍內可以保持開關頻率恒定,并最大限度地減少輸出電壓紋波。片上集成的柵極驅動器可以最大限度地減少外部組件的數量,并且專為標準 VTH MOSFET優化設計。為了確保電動單車等關鍵應用的安全,控制器內置全面的安全保護功能,包括輸出過流保護、輸入電壓 UVLO保護、內部電壓監控、熱關斷。
L3751功能描述
L3751是一款基于恒定頻率電壓控制式架構的原生降壓轉換控制器。該芯片將反饋引腳(FB)檢測的輸出電壓VOUT與內部參考電壓(0.8V)比較,然后在COMP 引腳上提供誤差信號,最后根據COMP電壓值與內部可編程頻率鋸齒波的比較結果,控制外部功率開關管的導通時間。如圖 2 所示,內部主要模塊包括:
? 穩壓器 : 為內部電路供電,提供內部固定參考電壓。該模塊還實現了電壓監測電路 (UVLO),用于監測輸入電壓和內部電壓;
? 集成外部 N 溝道 MOSFET的驅動器和自舉電容電路:為高邊開關驅動器供電
?集成鋸齒波生成電路:根據內部可編程振蕩器或輸入同步信號調節占空比;為改善控制器對線路電壓瞬變的響應性能,實現了輸入電壓前饋電路
? 電壓模式誤差放大器
? PWM 比較器和相關模擬和數字電路:用于控制內部 MOSFET的驅動器
? 軟啟動電路和參考電壓鉗位器:用于在啟動階段限制浪涌電流
? 可調節的無傳感器或精準谷流限制感測模塊和打嗝電路;處理過載和短路情況
? 防止熱失控的熱關斷電路
? 輸出電壓監控電路:如果輸出電壓測量值在目標值的87%以上,就會發送PGOOD 電源良好信號。
控制器的二極管仿真模式(DEM)可提高在輕負載時的應用能效。在輕負載時,DEM模式以 DCM 和脈沖跳躍方式運行,最大限度地提高輕負載能效,并控制輸出電壓紋波,以最大限度地減少轉換損耗。在負載范圍內的強制 PWM (FPWM) 模式可以保持開關頻率恒定,并最大限度地減少輸出電壓紋波,建議在傳感器或模擬電路的電源等低噪聲應用中使用DEM模式。
參考設計
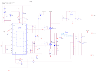
意法半導體為用戶提供基于L3751的參考設計,如圖 3 所示,適用于輸入電壓 36-72V DC、輸出電壓12 VDC、10A 的 DC-DC 轉換器。
圖 3:L3751直流轉換器參考方案
圖 4:參考板原理圖
? 電路描述
輸入級組件包括組成PI 網絡的大容量電容器、濾波電路(C4、C5 和 L1),以減輕高頻開關操作引起的高頻射電輻射。輸入直流總線電壓連接控制器的VIN引腳(引腳20),在路徑中有串聯電阻。VIN為控制器內部電路供電,同時供給內部LDO穩壓器,以產生 7.5V的Vcc 輸出電壓。VIN還是內部柵極驅動器的電源。在引腳 20上需要連接一個小的MLCC 電容。通過輸入分壓電路在使能引腳(引腳 1)上施加偏壓,以便在 40V時啟用控制器,避免電池深度放電。一旦EN/UVLO引腳電壓超過1.2 V 典型值,軟啟動階段就會開始,SS/TRK 引腳電壓上升,控制器啟動。為了在40V最小輸入電壓時控制器能夠運行,電阻器 R1 和 R6的阻值分別選擇100K 和 4.7K。為確保控制回路絕對穩定,并不受電容器類型的影響,控制器實現了 III 型補償器,為開發者提供了兩個零點和三個極點,確保相位裕度足以提高階躍負載的性能。
? 性能和測試結果
我們在各種負載條件下測試了電路板,并得到了能效和性能測試結果。
圖5:輸入電壓對能效和負載變化
結語
在中國,來自政策端、技術端、市場端、需求端的新變革一起助推電動單車行業加速發展。中國日均兩輪出行次數超過10億,電動單車是80%國民出行的選擇。據5G物聯網產業聯盟數據,預計中國電動自行車市場規模2021年增量市場將達6000萬輛。而高效的DC/DC轉換器等新技術可幫助電動車電子系統滿足更小、更高效、性能更好的需求,從而推動市場發展。
免責聲明:本文為轉載文章,轉載此文目的在于傳遞更多信息,版權歸原作者所有。本文所用視頻、圖片、文字如涉及作品版權問題,請聯系小編進行處理。
推薦閱讀:
【前沿思維 聚焦創新引領】SEMI-e 峰會邀您共話行業新增長








