- 汽車電源要求及方案選擇
- 車身網絡要求及發展趨勢
- 板外大功率負載驅動及方案比較
- 在12 V電源BCM中采用線性穩壓器
- 24 V電源的BCM采用開關穩壓器
- 車身控制網絡應用高集成度的芯片
- 遙控上鎖及開鎖采用高靈敏度帶喚醒及睡眠檢測的高頻收發器

圖1:典型車身控制模塊(BCM)的系統架構。
電源要求及方案選擇
典型車身控制模塊(BCM)設計重要的一步是確定電源要求,以及選擇合適的電源方案。一般而言,BCM要求的輸入電壓在-0.5 V至32 V之間,輸出電壓為5 V或3.3 V。
值得一提的是,汽車內的用電設備越來越多,如果電池直接供電的設備靜態電流不夠低,而汽車連續停泊較長時間,車內蓄電池可能因為過度放電而使汽車無法重新啟動,故BCM設計需要考慮靜態電流。此外,汽車應用中可能會常常面對高溫環境,所以要求電源提供過溫保護。
適合于BCM的電源包括線性電源(或稱線性穩壓器)和開關電源(或稱開關穩壓器)。這兩種電源各有優勢,究竟選擇何種電源,還要看具體應用。
在車身控制模塊的供電電源方面,中國市場上所售汽車中,轎車一般采用12 V電源,而卡車和客車一般采用24 V電源。在12 V電源BCM中,推薦采用安森美半導體的線性穩壓器,如NCV4275A等,見圖2。
NCV4275A是一款帶復位和延遲功能的5 V、3.3 V/450 mA低壓降(LDO)線性穩壓器,這款器件支持可編程微控制器復位,并提供多種特性,如過流保護、過溫保護、短路保護等。此外,在下圖中位置1處串聯一個二極管(MRA4005),這線性電源能有效防止高達-42 V的反向電壓。
在位置2處并聯一個瞬態電壓抑制器(TVS)管,可以有效阻止高達+45 V的瞬態電源負載突降(load dump)高壓脈沖及不穩定的電源雜波,符合12 V汽車電源系統的ISO16750-2-2003 4.6過壓測試規范。
實際上,在汽車發動機啟動瞬間就可能出現負載突降,從而導致電池電壓升高至超過40 V。這些特性讓NCV4275A非常適合汽車車身控制模塊應用。
[page]
實際上,NCV4275A僅是安森美半導體針對汽車應用的寬范圍線性穩壓器中的一款,其它線性穩壓器有如NCV8664/5、NCV4949、NCV8503/4/5/6、NCV4274A等。超低靜態功耗的產品,靜態電流低至30 μA以下,驅動電流范圍在100 mA至450 mA之間。

圖2:車身控制模塊中線性電源典型應用電路示意圖。
24 V電源的BCM應用中,需要將24 V電壓轉換至5 V或3.3 V,如果采用線性穩壓器,電源芯片本身就會有很高的功率消耗,產生大量熱量導致溫度過高而燒壞芯片,所以我們需要采用開關穩壓器,我們推薦采用安森美半導體系列用于汽車的開關穩壓器,如NCV51411、NCV8842、NCV8843、NCV33063、NCV33163、NCV3063、NCV3163、LM2576、LM2575及NCV2574等。
這些開關穩壓器具有較高的效率,避免產生大量的放熱,保護芯片,提升系統可靠性。這些汽車應用的開關穩壓器驅動電流多數在0.5 A至1.5 A之間,有的達到2.5 A(NCV33163),開關頻率在50 kHz至300 kHz之間。以NCV51441為例,這款器件使用V2控制架構,提供無可比擬的瞬態響應、極佳總體穩壓精度及最簡單的環路補償。
這款器件上的“BOOST”引腳支持“充當啟動電路(Bootstrapped)”工作,將能效提升至最高;集成的同步電路支持并行電源工作或將噪聲降至最低。
車身網絡要求及發展趨勢
可以應用于汽車中的系統總線有多種,如控制器區域網絡(CAN)、本地互連網絡(LIN)及FelxRay等。這些總線的特點各不相同,表1比較了汽車應用中幾種常見的系統總線,并列出了典型的安森美半導體總線收發器產品。

表1:不同汽車總線比較及典型收發器。
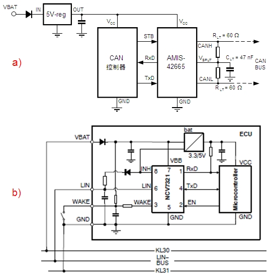
圖3a)及b)分別顯示了基于安森美半導體CAN收發器AMIS-42665及LIN收發器NCV7321的典型電路。值得一提的是,AMIS-42665提供小于的10 μA的極低靜態電流。支持總線喚醒,共模電壓范圍-35 V至+35 V,可以承受額定+/-8 kV的靜電放電(ESD)脈沖。NCV7321則支持-45 V至+45 V的電壓范圍,承受額定5 kV的ESD脈沖。這些器件均提供強大的保護功能。[page]

圖3:基于安森美半導體收發器的典型CAN電路(圖a)及LIN電路(圖b)。
在車身控制網絡應用中,需要盡可能地配合降低成本及空間要求,同時提升系統的穩定性和長期可靠性,故需要提升元器件的集成度。得益于近年來出現的混合信號工藝,如安森美半導體的Smart Power高壓BCD工藝,高壓模擬電路如今能夠與低壓電路集成起來,使更高集成度的系統芯片得以開發和應用。
如安森美半導體的NCV7440在同一顆芯片上集成了線性穩壓器及CAN收發器,NCV7420則集成了線性穩壓器及LIN收發器。這樣的集成有效節省PCB板空間,可以給MCU單獨供電,有效遏制其它模塊對MCU電源的干擾。
安森美為汽車車身控制網絡應用推出一款超高集成度的芯片——NCV7462。這款芯片集成了線性穩壓器、CAN收發器、LIN收發器、看門狗(WD)電路、低邊驅動及高邊驅動,將所需外部元件數量減至極少,僅占用極小的電路板空間,并幫助簡化設計流程。
遙控上鎖及開鎖設計要求及解決方案
汽車中的遙控上鎖及開鎖的應用越來越普及。車身控制模塊使用315 MHz(美國、日本)或433MHz(歐洲)頻率,通過高頻接收和發送來實現遙控上鎖及開鎖功能。
這類應用中的設計難點在于設計阻抗匹配電路,從而使功率損耗降至最低。
此類應用的要求包括低靜態電流、提供睡眠模式、低發射功率、高接收靈敏度、低功耗及適宜的頻率范圍等。而安森美半導體的ON-53480高頻收發器很好地滿足這些設計要求,如靜態電流低至小于1 µA,帶有喚醒及睡眠檢測功能,信號電平僅為10 dBm,接收靈敏度更是低于-100 dBm,且工作電流僅為10 mA,頻率范圍為280至343 MHz。
板外大功率負載驅動及方案比較
車身控制模塊電路板需要為板外的一些大功率負載供電,這些負載包括汽車內部照明(5 W及10 W)、單向電機和汽車喇叭等。
一種可選的方案是采用板內繼電器。繼電器的線圈屬于感性負載,而感性負載在啟動時需要比維持正常工作所需電流大的啟動電流,且感性負載在接通電源或斷開電源的瞬間會產生反向電動勢。要驅動繼電器,可以采用安森美半導體的NUD3124、NUD3160或NCV7608等繼電器驅動器。

表2:板外大功率負載驅動方案優缺點比較
另一種方案是采用“預驅動器+MOSFET”來驅動板外大功率負載,其中預驅動器可以采用安森美半導體的NCV7513A,這器件支持并行端口及SPI端口通信,可編程,提供失效模式檢測及短路和斷路診斷功能。
第三種方案是采用SmartFET驅動。這是帶保護的MOSFET,在MOSFET基礎上增加了多種功能,如過壓鉗位、ESD保護、過流保護、過溫保護、反壓保護及高邊和低邊驅動。典型器件如低邊驅動的NCV8401/2/3,及用于高邊驅動(內部集成了升壓電路)的NCV8450和NCV8460等。這三種方案的優缺點見表2。
應用于BCM的其它方案
除了上述板外大功率負載,汽車應用中常見的電動后視鏡方面,可以采用安森美半導體的NCV7703來驅動其中的轉向電機。這器件提供3個半橋輸出,輸出電流為0.6 A,最高達1 A,并具備自診斷功能,提供低靜態電流、SPI通信及低壓/過壓/過溫保護等特性。
此外,車身控制模塊需要采集車門、車鎖、組合開關等數十個信號,往往需要擴展MCU的輸入端口,這就需要并行端口轉串行端口的邏輯轉換芯片,常用的是安森美半導體的8位移位寄存器MC14021B。
安森美半導體還為組合尾燈提供不同的解決方案。如NCV7680是一款8通道低邊恒流驅動器,能以脈寬調制(PWM)方式設定尾部行車/剎車電流輸出,而NSI45xx則是新推出的恒流線性穩壓器(CCR),基于安森美半導體待批專利的自偏置晶體管技術,以低成本、強固等特點提供較高性能,著眼于替代一些汽車尾燈中使用的電阻型驅動器。
應用環境苛刻的車身控制模塊(BCM)對元器件提出了更高的要求。本文深入探討BCM設計在電源、車身網絡及板外大功率負載驅動等多個方面的要求,并比較分析了一些領域中不同方案的優劣勢。
安森美針對車身控制模塊等汽車應用提供具有強固保護特性、高可靠性、低靜態電流的解決方案,如電源穩壓器、總線收發器、高頻收發器、繼電器驅動器、預驅動器、電機驅動器、LED驅動器及MOSFET等,幫助設計人員為他們的BCM設計選擇更佳的元器件方案,從而在市場上占據優勢。



